【工作进展】江苏10项入选!第二批交通强国建设试点典型经验公布
发布日期:2026-02-28 11:16 浏览次数: 字体:[ ]

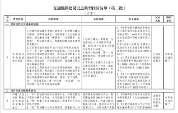
近日,为进一步做好交通强国建设试点典型经验与创新成果的宣传推广工作,更好发挥试点示范带动作用,交通运输部公布了《交通强国建设试点典型经验清单(第二批)》,涵盖八个方面,共43项。我省共有10项典型经验入选,数量居全国第一。

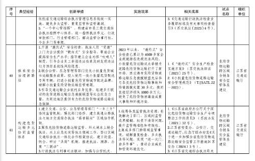
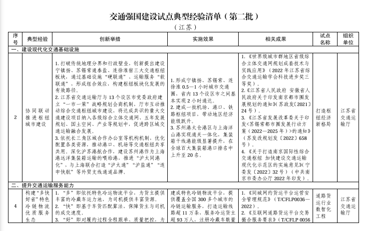
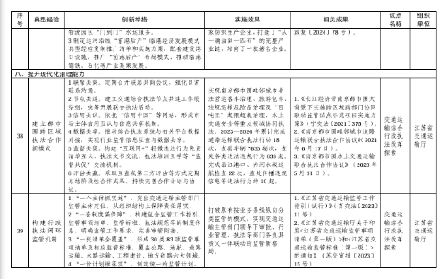
其中,在建设现代化交通基础设施方面,协同联动推进枢纽城市建设典型经验入选;在提升交通运输服务能力方面,构建“多快好省”特色冷链物流优质服务生态典型经验入选;在提升交通运输安全管理水平方面,构建危货运输全过程智慧化监管体系、打造路面与装载源头并重的治超监管新模式等2项典型经验入选;在服务全面乡村振兴方面,打造农村公路品牌体系典型经验入选;在推动交通运输与产业融合发展方面,深化港产城融合发展典型经验入选;在提升现代化治理能力方面,建立都市圈跨区域执法合作新模式、构建行政执法闭环监管机制、探索安全治理新路径、构建危货运输多元协同监管体系等4项典型经验入选。

延伸阅读:交通运输部办公厅关于印发《交通强国建设试点典型经验清单(第二批)》目录的通知

https://xxgk.mot.gov.cn/jigou/zhghs/202602/t20260226_4200990.html


(厅规划中心 厅综计处)